Вход/Регистрация
Юный техник, 2005 № 05
вернуться

Журнал Юный техник

Шрифт:

Наконец, многие зум-объективы имеют специальное положение «макро», в котором они фокусируются на очень близко расположенные предметы, обеспечивая иногда возможность съемки мелких объектов в половину натуральной величины (масштаб 1:2). Такая возможность реализуется путем небольшого дополнительного выдвижения одной или нескольких групп линз, перемещающихся внутри объектива.

Правда, зачастую качество оптического изображения при съемке зум-объективом в положении «макро» заметно хуже того, которое можно получить при фотографировании обычным объективом с постоянным фокусным расстоянием при использовании насадочных линз или удлинительных колец.

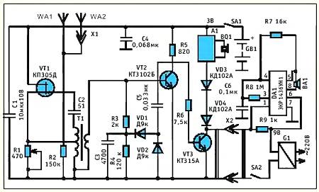
В. ЧЕТВЕРГОВ

ЗАОЧНАЯ ШКОЛА РАДИОЭЛЕКТРОНИКИ

… даже в полной темноте!

Он почувствует приближение человека, даже если тот крадется без малейшего звука в полной темноте. А почувствовав — известит звуковым сигналом. Он — это электронный прибор, который с равным успехом можно использовать и для развлечения, и для охраны. Принцип действия прибора основан на оценке искажения, которое вносит человек в высокочастотное поле. Вот как устроен и действует электронный сторож.

Источником высокочастотного поля служит генератор, построенный на полевом транзисторе VT1, первичной обмотке высокочастотного трансформатора Т1, конденсаторе С2 и резисторе R1. С точкой «а» схемы генератора связаны антенны WA1 или WA2, которые образуют небольшую зону электромагнитного излучения. Получая питание от батареи GB1, когда выключатель SA1 замкнут, генератор действует непрерывно; при этом во вторичной обмотке трансформатора Т1 наводится сигнал, который усиливается транзистором VT2 и выделяется на его коллекторной нагрузке R5.

Часть усиленного сигнала через конденсатор С5 подводится к диодам VD1, VD2. Выпрямленное напряжение отпирает транзистор VT2, при этом транзистор VT3 оказывается запертым.

Когда человек приближается к антенне WA1, высокочастотное поле сильно искажается, и генерация срывается. Транзистор VT2 запирается, а следующий — VT3 оказывается открытым, подавая сигнал на включение звукового сигнала.

Звук может подавать, например, «музыкальная открытка» (узел А1). Поскольку звуковые открытки рассчитаны на питание от одного 1,5-вольтового элемента, в нашей конструкции с трехвольтовым питанием избыток напряжения гасится последовательно включенными кремниевыми диодами VD3, VD4. Мелодию «играет» пьезоизлучатель BQ1, входящий в комплект открытки.

Роль трансформатора Т1 могут играть катушки магнитной антенны от карманного радиоприемника. Все детали вместе с батарейкой GB1 (два гальванических элемента LR6) размещаются на общей монтажной плате, которую можно поместить в затейливую пластмассовую шкатулку. Под крышкой шкатулки или у ее запора можно приклеить полоску латунной фольги — это и будет антенна WA1. Прикосновение к шкатулке каждый раз будет сопровождаться мелодичным звучанием. Но если вам нужен электронный сторож, а не шкатулка с секретом, можно замок входной двери, например, связать проводом (антенной WA2) с чувствительной точкой «а» генератора. Устройство сработает, даже если попытаться открыть замок в кожаных или резиновых перчатках. Разумеется, в этом случае музыкальный сигнал уместнее заместить более мощным звуком. Для этого к разъему Х2 подключается сигнальная цепь звукового генератора, основой которого является усилительная микросхема DA1, способная раскачать динамическую головку мощностью до 1 Вт при сопротивлении звуковой катушки не менее 8 Ом.

Желаемую частоту звукового сигнала установите подбором номиналов резистора R7 и конденсатора Сб. Генератор получает питание от 9-вольтового сетевого адаптера G1, но при необходимости (скажем, в дачных условиях) его можно заменить батареей из шести элементов LR6 или более емких.

Диоды VD3, VD4 служат для защиты узла А1 от обратного тока со стороны источника G1. Чувствительность устройства можно регулировать переменным резистором R1; однако она не должна быть излишне высока, чтобы в охранном варианте ваш сторож не стал бы реагировать на соседей, проходящих мимо по лестничной площадке.

Ю. ПРОКОПЦЕВ

ЧИТАТЕЛЬСКИЙ КЛУБ

Вопрос — ответ

Интересно, возникает ли «звуковой хлопок» в аэродинамической трубе при продувании самолета в натуральную величину со сверхзвуковой скоростью? По моим представлениям этого не должно быть, поскольку «хлопок» возникает лишь при работающей турбине.

Е.Ф. Бычков,

г. Мозырь Гомельской обл., Беларусь

Проверить это предположение на практике пока невозможно: в мире нет сверхзвуковых труб постоянного потока, способных вместить настоящий самолет. Да и вообще сверхзвуковые испытания, как правило, проводят в импульсных трубах, что обходится значительно дешевле. Тем не менее, должны сказать, что скачок уплотнения, дающий гром среди ясного неба, возникает не в двигателе, а непосредственно на самом планере самолета, преодолевающего звуковой барьер.

У меня есть предложение использовать в качестве источника энергии электричество ионосферы. Ведь, согласно замерам, там существует круговой ток 10 3А и напряжение порядка 2x10 5В, что соответствует средней мощности около 2x10 11кВт. Снимать же эту энергию можно бы было, например, с помощью плазменных «столбов» газа в атмосфере, создаваемых мощным рентгеновским или лазерным излучением.

Денис Шубин,

п. Демьяново Кировской обл.

  • Читать дальше
  • 1
  • ...
  • 16
  • 17
  • 18
  • 19
  • 20
  • 21
  • 22
  • 23

Ебукер (ebooker) – онлайн-библиотека на русском языке. Книги доступны онлайн, без утомительной регистрации. Огромный выбор и удобный дизайн, позволяющий читать без проблем. Добавляйте сайт в закладки! Все произведения загружаются пользователями: если считаете, что ваши авторские права нарушены – используйте форму обратной связи.

Полезные ссылки

  • Моя полка

Контакты

  • chitat.ebooker@gmail.com

Подпишитесь на рассылку: