Вход/Регистрация
Программирование на Java
вернуться

Вязовик Н.А.

Шрифт:

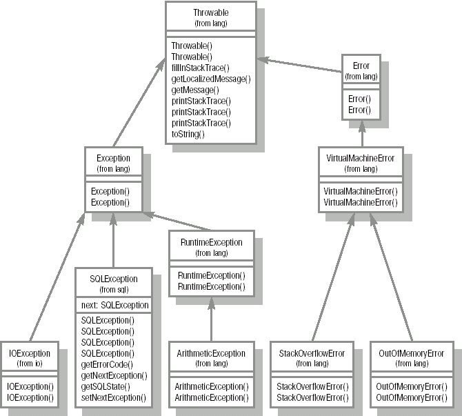
Исключения, порожденные от RuntimeException, являются непроверяемыми и компилятор не требует обязательной их обработки.

Как правило, это ошибки программы, которые при правильном кодировании возникать не должны (например, IndexOutOfBoundsException - выход за границы массива, java.lang.ArithmeticException - деление на ноль). Поэтому, чтобы не загромождать программу, компилятор оставляет на усмотрение программиста обработку таких исключений с помощью блоков try-catch.

Исключения, порожденные от Error, также не являются проверяемыми. Они предназначены для того, чтобы уведомить приложение о возникновении фатальной ситуации, которую программным способом устранить практически невозможно (хотя формально обработчик допускается). Они могут свидетельствовать об ошибках программы, но, как правило, это неустранимые проблемы на уровне JVM. В качестве примера можно привести StackOverflowError (переполнение стека), OutOfMemoryError (нехватка памяти).

Если в конструкции обработки исключений используется несколько операторов catch, классы исключений нужно перечислять в них последовательно, от менее общих к более общим. Рассмотрим два примера:

try {

...

}

catch(Exception e) {

...

}

catch(IOException ioe) {

...

}

catch(UserException ue) {

...

}

Рис. 10.1. Иерархия классов стандартных исключений.

В данном примере при возникновении исключительной ситуации (класс, порожденный от Exception ) будет выполняться всегда только первый блок catch. Остальные не будут выполнены ни при каких условиях. Эта ситуация отслеживается компилятором, который сообщает об UnreachableCodeException (ошибка - недостижимый код). Правильно данная конструкция будет выглядеть так:

try {

...

}

catch(UserException ue) {

...

}

catch(IOException ioe) {

...

}

catch(Exception e) {

...

}

В этом случае будет выполняться последовательная обработка исключений. И в случае, если не предусмотрена обработка того типа исключения, которое возникло (например, AnotherUserException ), будет выполнен блок catch(Exception e) {...}

Если срабатывает один из блоков catch, то остальные блоки в данной конструкции try-catch выполняться не будут.

Создание пользовательских классов исключений

Как уже отмечалось, допускается создание собственных классов исключений. Для этого достаточно создать свой класс, унаследовав его от любого наследника java.lang.Throwable (или от самого Throwable ).

Пример:

public class UserException extends Exception {

public UserException {

super;

}

public UserException(String descry) {

super(descry);

}

}

Соответственно, данное исключение будет создаваться следующим образом:

throw new UserException(

"Дополнительное описание");

Переопределение методов и исключения

При переопределении методов следует помнить, что если переопределяемый метод объявляет список возможных исключений, то переопределяющий метод не может расширять этот список, но может его сужать. Рассмотрим пример:

public class BaseClass {

public void method throws IOException {

...

}

}

public class LegalOne extends BaseClass {

public void method throws IOException {

...

}

}

public class LegalTwo extends BaseClass {

public void method {

...

}

}

public class LegalThree extends BaseClass {

public void method

throws

EOFException,MalformedURLException {

...

}

}

public class IllegalOne extends BaseClass {

public void method

throws

IOException,IllegalAccessException {

...

}

}

public class IllegalTwo extends BaseClass {

public void method {

...

throw

new Exception;

}

}

В данном случае:

* определение класса LegalOne будет корректным, так как переопределение метода method верное (список ошибок не изменился);

* определение класса LegalTwo будет корректным, так как переопределение метода method верное (новый метод не может выбрасывать ошибок, а значит, не расширяет список возможных ошибок старого метода);

  • Читать дальше
  • 1
  • ...
  • 94
  • 95
  • 96
  • 97
  • 98
  • 99
  • 100
  • 101
  • 102
  • 103
  • 104
  • ...

Ебукер (ebooker) – онлайн-библиотека на русском языке. Книги доступны онлайн, без утомительной регистрации. Огромный выбор и удобный дизайн, позволяющий читать без проблем. Добавляйте сайт в закладки! Все произведения загружаются пользователями: если считаете, что ваши авторские права нарушены – используйте форму обратной связи.

Полезные ссылки

  • Моя полка

Контакты

  • chitat.ebooker@gmail.com

Подпишитесь на рассылку: