Вход/Регистрация
Язык Си - руководство для начинающих
вернуться

Д. МАРТИН

Шрифт:

Другой причиной, способствующей проникновению Си в программное обеспечение персональных ЭВМ, является желание пользователей, работающих в системе UNIX, отлаживать свои программы дома. Поскольку уже созданы варианты компилятора с языка Си для некоторых моделей персональных ЭВМ, пользователи имеют возможность это делать.

По нашему мнению, то, что подходит для фирм и программистов с большим опытом работы на Си, хорошо и для остальных пользователей. Все больше и больше программистов останавливают свой выбор на языке Си, чтобы воспользоваться его преимуществами. Поэтому вам совсем не обязательно быть. профессиональным программистом, чтобы следовать их примеру.

Короче говоря, Си суждено стать одним из наиболее важных языков программирования в 80-90-е годы. Он уже применяется на мини-компьютерах и персональных ЭВМ. Он используется фирмами, производящими программное обеспечение, студентами, обучающимися программированию, и различными энтузиастами. И если вы хотите работать в сфере программотехники, то один из первых вопросов, на который вы должны будете отвечать "да", — "Умеете ли вы программировать на Си?".

ИСПОЛЬЗОВАНИЕ ЯЗЫКА СИ

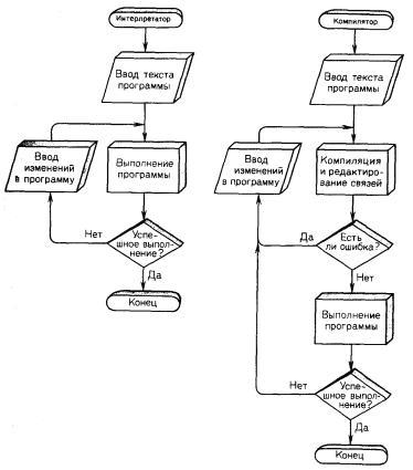
Си — язык "компилируемого" типа. Не огорчайтесь, если это звучит для вас пока как непонятный набор слов; вы поймете, что это значит, когда мы опишем этапы процесса создания работающей Си-программы.

Если вы привыкли использовать какой-нибудь язык программирования компилируемого типа, например Паскаль или Фортран, вам будут понятны основные этапы "сборки" программ, написанных на Си. Но если ваш опыт основан на работе с такими языками

РИС. 1.2. Области применения языка Си.

интерпретируемого типа, как Бейсик и Лого, или у вас совсем нет соответствующей подготовки, то процесс сборки может показаться вам поначалу необычным. К счастью, мы можем объяснить вам все детали этого процесса, и вы увидите, что на самом деле он достаточно понятен и прост.

Чтобы дать вам первое представление о процессе создания программы, ниже приводится упрощенная схема того, что необходимо сделать — начиная от написания программы и кончая ее выполнением.

1. Используйте "редактор текстов" для создания программы на языке Си.

2. Попытайтесь осуществить трансляцию вашей программы с помощью удобного для вас компилятора. Он проведет проверку правильности вашей программы и, если обнаружит ошибки, выдаст сообщение об этом. В противном случае компилятор выполнит перевод программы в некоторый внутренний язык ЭВМ и поместит результат в новый файл.

3. Набрав имя этого нового файла на клавиатуре дисплея, вы можете запустить вашу программу.

В некоторых вычислительных системах второй этап может быть разбитым на два или три шага, но его суть от этого не изменится. Давайте рассмотрим теперь каждый этап более подробно.

Использование текстового редактора для подготовки программы

В отличие от языка Бейсик у Си нет собственного текстового редактора. В качестве него вы можете использовать любой из редакторов общего типа, имеющихся в вашей вычислительной системе. В операционной системе UNIX, например, это чаще всего редакторы ed, ex, edit, emacs или vi. На персональном компьютере это может быть ed, edlin, Wordstar, Volkswriter или любой другой из широкого набора редакторов. При работе с некоторыми из них вам необходимо будет определить конкретную версию редактора (путем задания соответствующих параметров). Например, при использовании редактора Wordstar необходимо ввести параметр N, указывающий на отсутствие документирования.

При работе с редактором от вас потребуется, во-первых, не ошибаться, набирая текст программы на пульте дисплея, и, во-вторых, выбирать имя для файла, в который будет помещена данная программа. Правила выбора имени выглядят довольно просто: оно должно быть допустимым именем в вашей вычислительной системе и должно оканчиваться символом с. Ниже приведены два правильно построенных имени: sort.c add.c

Первая часть имени файла должна напоминать вам, что программа делает. Вторая часть (символ .c) указывает на то, что данный файл содержит текст программы, написанной на языке Си. В программировании принято называть часть имени, следующую за точкой, "расширением". Расширения используются для того, чтобы информировать вас и вычислительную систему о типе файла.

РИС. 1.3. Схема работы интерпретатора и компилятора.

Рассмотрим простой пример. Предположим, что при помощи редактора мы подготовили программу, которая приведена ниже, и поместили ее в файл с именем inform.с.

#include main { printf (" Символ .с используется как окончание имени файла с СИ-программой. \n");}

Выше приведенный текст, который мы набрали на клавиатуре дисплея, обычно называется исходным кодом (текстом); он содержится в исходном файле. Важным моментом, который необходимо сразу отметить, является то, что наш исходный файл — это начальный пункт процесса программирования, а не его конец.

  • Читать дальше
  • 1
  • 2
  • 3
  • 4
  • 5
  • 6
  • 7
  • 8
  • ...

Ебукер (ebooker) – онлайн-библиотека на русском языке. Книги доступны онлайн, без утомительной регистрации. Огромный выбор и удобный дизайн, позволяющий читать без проблем. Добавляйте сайт в закладки! Все произведения загружаются пользователями: если считаете, что ваши авторские права нарушены – используйте форму обратной связи.

Полезные ссылки

  • Моя полка

Контакты

  • chitat.ebooker@gmail.com

Подпишитесь на рассылку: