Вход/Регистрация
Юный техник, 2004 № 08
вернуться

Журнал Юный техник

Шрифт:

Под лучами солнца она закипает. Пары ее создают большое давление и резко увеличивают объем эластичной емкости. Та вытесняет воздух из бака. Таким образом, создается давление в несколько атмосфер. После охлаждения бака водой жидкость конденсируется, мешок, в котором она находится, сжимается и в бак засасывается свежая порция воздуха.

Сейчас существуют лишь экспериментальные солнечные эрлифты, поднимающие воду на высоту до 5 м. Их широкому внедрению мешают свойства тех самых легкокипящих жидкостей, благодаря которым эрлифты работают. Эфир ядовит и легко воспламеняется. Фреон дорог и опасен для окружающей среды. Но подобные вещества нужны не только для эрлифтов, о которых пока знают немногие, но и для такой огромной отрасли промышленности, как холодильная техника. На это брошены огромные средства, и химики активно ищут новые легкокипящие жидкости и, конечно, найдут.

Т. МЕШКОВ

Рисунки автора

ЗАОЧНАЯ ШКОЛА РАДИОЭЛЕКТРОНИКИ

И пенье рыб, и шепот муравья

Суждение «нем как рыба» не верно. Стоит нам вооружиться электроникой, и мы услышим», как рыбы ведут «разговоры» на своем языке в диапазоне частот от 170 Гц до нескольких килогерц. Правда, передаются эти разговоры не только посредством звуков, но и при помощи электрических токов.

Конструкция «орудия лова» рыбьих сигналов изображена на рисунке 1.

Это дипольная антенна с парой разнесенных электродов из меди либо латуни, очищенных от окисной пленки до блеска. Толщина пластин порядка 1 мм, размеры 50x75 мм. Для открытых водоемов расстояние между электродами берется около 1,2 м, для экспериментов в аквариуме — 0,25 м. Электроды укреплены на планке из электроизоляционного материала, которую для удобства можно снабдить длинной рукоятью. Чтобы конструкцию случайно не утопить, нужно придать ей плавучесть.

К электродам припаиваются гибкие проводники с водонепроницаемой изоляцией, которые свяжут антенну с аппаратурой, расположенной над поверхностью воды. Водные обитатели — существа весьма осторожные, поэтому все манипуляции с антенной проводите без резких движений и шума, по возможности в затененных местах.

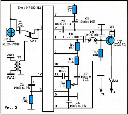
Аппаратура для прослушивания голосов водных обитателей снабжена чувствительным усилителем (рис. 2), собранным на интегральной микросхеме DA1, и рядом навесных элементов, которые обеспечивают ее нормальную работу.

Переменным резистором R3 можно регулировать уровень усиления принятого антенной сигнала. Трансформатор Т1 обеспечивает согласование антенны WA1, WA2 со входом 1 усилителя. Трансформатор присоединяется к ним посредством переключателя SA1. Выход усилителя (точки «а» и «с» на схеме) рассчитан на работу с нагрузкой, имеющей сопротивление не ниже 1 кОм. Поэтому, если у вас нет высокоомных наушников типа ТОН-2М, усилитель микросхемы дополните эмиттерным повторителем на транзисторе VT1, позволяющим пользоваться современными низкоомными телефонами от плейеров. Трансформатор Т1 — выходной от портативного радиоаппарата, включенный «задом наперед».

Возможно, лучшее согласование получится, если вместо штатной вторичной обмотки использовать дополнительную, состоящую из 20…25 витков провода, намотанного в зазорах магнитопровода поверх имеющихся обмоток.

При проведении первых испытаний, если позволяет прозрачность воды, антенну следует располагать как можно ближе к рыбам. В противном случае ваши действия будут сродни «ловле рыбки в мутной водице». Рыбы не отличаются разговорчивостью, чтобы уловить их голос, потребуется запастись терпением.

Возможности нашего прибора расширены благодаря электретному микрофону ВМ1, который может включаться переключателем SA1 вместо подводной антенны.

Микрофон предназначен для работы на воздухе, поэтому его нужно защитить от воды герметичным чехольчиком из пленки. Но этого мало. Звук прекрасно отражается от границы вода — воздух. Лишь тысячная часть его энергии может преодолеть ее и попасть в микрофон. (Именно поэтому мы с вами и не слышим подводные звуки.) Но, если промежуток между водной средой и микрофоном (пленка не в счет) заполнить, например, маслом, скорость звука в котором значительно больше, чем в воздухе, то отражение резко уменьшится. Поэтому стоит залить в чехольчик микрофона жидкое машинное или трансформаторное масло.

С помощью электроники можно услышать не только рыб, но и насекомых. Например, муравьев.

Микрофон лучше укрепить на конце достаточно длинного прута, чтобы поднести его близко к наблюдаемому сообществу. Весьма возможно, что ваше приближение вызовет некоторый переполох, который удастся заметить по изменению акустической картины, отражающей жизнедеятельность насекомых.

Поскольку прослушиванию через микрофон могут мешать посторонние шумы, полезно воспользоваться приставным рупором.

  • Читать дальше
  • 1
  • ...
  • 15
  • 16
  • 17
  • 18
  • 19
  • 20
  • 21
  • 22

Ебукер (ebooker) – онлайн-библиотека на русском языке. Книги доступны онлайн, без утомительной регистрации. Огромный выбор и удобный дизайн, позволяющий читать без проблем. Добавляйте сайт в закладки! Все произведения загружаются пользователями: если считаете, что ваши авторские права нарушены – используйте форму обратной связи.

Полезные ссылки

  • Моя полка

Контакты

  • chitat.ebooker@gmail.com

Подпишитесь на рассылку: