Вход/Регистрация
Взлом креатива: как увидеть то, что не видят другие
вернуться

Микалко Майкл

Шрифт:

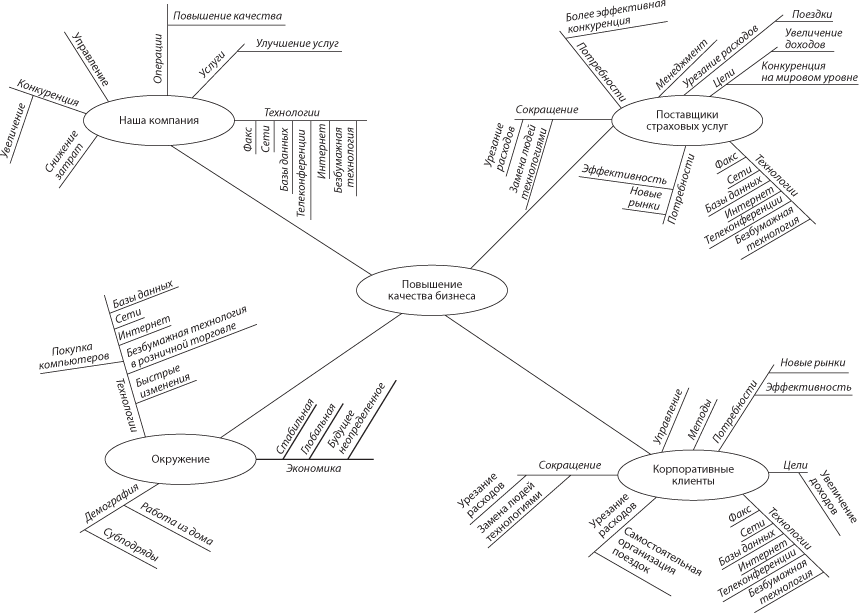
4. Определите и свяжите друг с другом основные причины факторов влияния. Этому способствует постановка вопросов, нередко выявляющая тенденции и новые достижения. Что оказывает влияние на сами факторы влияния? Что происходит сейчас? Каковы новейшие тенденции и достижения? Какие последние изменения стали причиной перемены факторов влияния? Перечислите как можно больше таких причин и свяжите их с факторами влияния.

Пример: в нашем случае к причинам, обусловливающим фактор влияния «Технологии» компонента «Клиенты», мы отнесем «Факс», «Сети», «Базы данных», «Интернет», «Телеконференции» и «Электронный документооборот».

Расположите факторы влияния и их причины по степени важности. Решите сами, какие из них наиболее значимы сейчас или в перспективе. Воспользуйтесь цветными фломастерами, чтобы назначить, например, такие коды: красный – серьезный фактор влияния, зеленый – посредственный, желтый – малозначительный. В нашем примере основными факторами служат сокращение, снижение затрат и технологии.

5. Проанализируйте основные влияния. Положительные это факторы или отрицательные? Почему произошли изменения? Это тенденции или краткосрочные события? Каковы всевозможные причины случившегося? Назначьте цвет каждому событию и его причине. В нашем случае агентство понимает, что технологические новшества дают поставщикам страховых услуг и корпорациям возможность исключить из цепочки посредников – таких, как само это агентство. Вскоре корпорации будут пользоваться собственной компьютерной мощью, чтобы поиском по весьма полной базе данных выбирать оптимальные страховые пакеты, отрезая тем самым возможности заработка страховому агентству.

Если бы агентство использовало традиционные методы мозгового штурма, подразумевающие в основном линейные причинно-следственные связи, сотрудники могли не обнаружить взаимозависимости между технологиями и снижением цены, ставшей их главной проблемой. Представьте, насколько трудно современным языком описать компоненты проблемы, факторы влияния на эти компоненты, основные причины возникновения этих факторов и взаимосвязь между ними.

Однако поскольку агентство составило диаграмму и увидело на ней взаимозависимость технологии и снижения цены, поставщиков страховых услуг, корпоративных клиентов и окружения, довольно велики шансы на то, что эта взаимозависимость и будет признана основной проблемой.

6. Организуйте мозговой штурм. Выберите один из факторов влияния и постарайтесь придумать как можно больше идей, возможностей или решений. В нашем примере агентство понимает, что изменения в технологиях и интерес корпораций к экономии – долгосрочная тенденция, которую не способны поколебать изменения в качестве их собственных услуг. Руководство решает применить мозговой штурм, чтобы выяснить, как переориентировать услуги агентства на предоставление быстрых, приспособленных к клиенту решений для возникающих у него деловых проблем, оказание ценных информационных услуг и новых специализированных нишевых услуг, а также способов значительно улучшить клиентоориентированный сервис во всех операциях агентства.

Составление системной диаграммы помогает переформулировать проблему. Иными словами, появляется возможность неожиданно взглянуть на проблему под другим углом, задать другой вопрос. В нашем примере страховое агентство начало искать способы улучшить существующие услуги, а закончило переопределением задач всего бизнеса.

Системная диаграмма дает ряд преимуществ.

• Каждая диаграмма рассказывает свою историю. Главное искусство состоит в том, чтобы увидеть суть этой истории: как взаимодействуют друг с другом компоненты проблемы, как возникают тенденции изменений и как на них можно повлиять. Эйнштейн не проводил экспериментов и не собирал новой информации. Он ничего не изобрел, прежде чем создать теорию относительности: всего лишь рассказал «новую» историю о том, как взаимодействуют пространство, время и энергия и как эти концепты взаимовлияют друг на друга.

• Диаграмма помогает увидеть общую картину и не отклоняться от нее. Великий скульптор Огюст Роден говорил, что ему было необходимо энергетически поддерживать свою основную идею, чтобы оставаться неизменно близким к ней и представлять ее мысленно в малейших деталях.

• Диаграмма помогает видеть взаимосвязи и отношения между основными факторами, а не линейные цепочки причин и следствий. Музыкальный гений Моцарта обусловлен не просто его способностью опознавать и играть те или иные ноты и умело обращаться с такими понятиями, как темп, громкость и тон. Его дар состоял в том, что он воспринимал и выражал глубинные структуры и универсальные отношения с помощью звуков.

• Диаграмма позволяет определять процессы изменения и воспринимать их динамически, а не серией не связанных друг с другом статических моментальных снимков. Гений Леонардо да Винчи состоял в его способности видеть «процессы для результата», а не «результаты процесса».

• Системная диаграмма позволяет уследить за деталями. Именно детали, противоречащие контексту или типичному культурному коду, так часто становились ключевыми элементами в творческом мышлении Фрейда. Сила стратегии Фрейда – и его гения – заключалась в том, что он мог понять значение групп деталей, на которые не обращали внимания обычные люди. Ученый считал, что идеальный логик по демонстрации одного-единственного факта во всей полноте вычислит не только те события, которые привели к появлению этого факта, но и все результаты, которые будут им вызваны. Например, исследование Фрейдом памяти Леонардо да Винчи свидетельствует о его уверенности, что часть любой системы каким-то образом всегда выражает целое.

Представьте себя в большой аудитории. Вверху горит множество огней. Каждая лампочка расположена отдельно от остальных, и в этом смысле вы можете считать их множеством отдельных сущностей. Но если опуститься ближе к полу, то каждая из этих отдельных лампочек уже выступает в качестве источника света, а свет – не множественное, а единственное понятие. Итак, единый свет появляется благодаря многим различным лампочкам.

Точно так же, когда вы смотрите на объект, его компоненты могут показаться разрозненными сущностями. Составление системной диаграммы дает возможность наглядно представить, как компоненты взаимодействуют друг с другом и делают предмет таким, какой он есть. Единый предмет появляется благодаря отношениям разных компонентов, факторов влияния и их причин.

  • Читать дальше
  • 1
  • ...
  • 18
  • 19
  • 20
  • 21
  • 22
  • 23
  • 24
  • 25
  • 26
  • 27
  • 28
  • ...

Ебукер (ebooker) – онлайн-библиотека на русском языке. Книги доступны онлайн, без утомительной регистрации. Огромный выбор и удобный дизайн, позволяющий читать без проблем. Добавляйте сайт в закладки! Все произведения загружаются пользователями: если считаете, что ваши авторские права нарушены – используйте форму обратной связи.

Полезные ссылки

  • Моя полка

Контакты

  • chitat.ebooker@gmail.com

Подпишитесь на рассылку: