Вход/Регистрация
Мифология Толкина. От эльфов и хоббитов до Нуменора и Ока Саурона
вернуться

Баркова Александра Леонидовна

Шрифт:

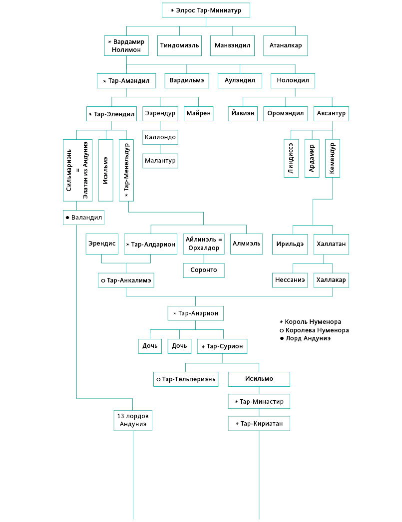
Итак, мы видим, что имена нуменорских королей более чем ясно рисуют историю страны. Имена лордов Андуниэ оказываются еще интереснее с учетом датировок.

У правнука Элроса, короля Тар-Элендила, была старшая дочь Сильмариэнь и сын Менельдур. Скипетр перешел к сыну, Сильмариэнь вышла замуж за лорда Андуниэ Элатана. Имена у обоих «звездные» (Сильмариэнь с явной отсылкой к Сильмарилю на челе Эарендила, Элатан означает «Звездный Муж»), и это знак верности Валарам, недаром их сын зовется Валандил («Любящий Валар»). Имена четырнадцати лордов Андуниэ пропущены, а семнадцатого лорда зовут Нумендил («Любящий Запад»), что само по себе сравнительно нейтрально, но это имя дано во время правления Тар-Хэрунумена («Владыки Запада») и в таком политическом контексте уже звучит оппозиционно. Причем «Западом» может быть и Аман (то есть имя оказывается близко по смыслу Валандилу), а может быть и Нуменор, и тогда оно получается едва ли не более контрастным королевскому. Но это только начало…

Нумендил называет своего сына Амандилом. На первый взгляд, имена отца и сына синонимичны, с той лишь разницей, что утрачивается многозначность отцовского. Но если мы посмотрим на список королей, то увидим там Тар-Амандила, внука Элроса, причем важно, что сын Элроса, Вардамир, не правил, сразу передав скипетр своему сыну, то есть Тар-Амандил — это наследник Элроса. В таком случае имя андунийского наследника уже граничит с изменой — но эту границу лорды Андуниэ никогда не перейдут, оставаясь верными королю даже тогда, когда Ар-Фаразон возведет храм Мелькора (это важнейшее отличие толкинского Нуменора от любых других королевств с их династическими интригами). Имя Амандила оказывается пророческим, он поплывет на Запад молить Валар о милости для людей.

Происхождение королей Нуменора и лордов Андуниэ

Политические страсти накаляются, своего сына Амандил называет Элендилом. Прежде всего это снова повторение королевских имен: Тар-Элендил был сыном Тар-Амандила, а поскольку андунийцы не собираются захватывать власть[56], то королевские имена символизируют верность изначальному Нуменору, Нуменору Элроса и его ближайших потомков. Однако имя Элендил крайне многозначно, это еще и «Любящий Эльфов», так в этот период (правление Ар-Гимилзора) называли Верных, то есть слово «элендил» как «Друг Эльфов» было фактически обозначением мятежника, и назвать так сына было прямым вызовом королю. Для Элендила имя также окажется пророческим: как Друг Эльфов он заключит с Гил-Галадом Последний Союз эльфов и людей.

Как мы знаем, Ар-Гимилзору наследует Тар-Палантир, политические страсти утихают, имя Элендила перестает звучать как вызов, обретая нейтральное значение «Любящий Звезды», и сыновей своих он называет тоже «астрономически»: Исилдур и Анарион, «Любящий Луну» и «Солнечный». В легендариуме Толкина звезды существуют изначально, Луна и Солнце появляются значительно позже, это последний цветок и плод Древ Валинора, причем как Луна (и Древо Тельперион) старше, так и Исилдур — старший из братьев. Имя Исилдур оказывается дважды пророческим: сначала он спасает плод Белого Древа Нуменора, дерева Нимлот, выращенного Яванной в дар Нуменору как подобие Тельпериона, а затем, уже в Средиземье, он сажает отросток Нимлота в своей крепости Минас-Итиль. Когда же на крепость нападает Саурон, Исилдур снова спасает Белое Древо, чтобы после войны Последнего Союза посадить его уже не в Минас-Итиль, а в Минас-Анор (будущем Минас-Тирите) в память о погибшем брате.

Симметрия — Элендил (звезды), Исилдур и Анарион (Луна и Солнце) — потом повторится при строительстве Гондора, где между крепостями Минас-Итиль и Минас-Анор возведена столица Осгилиат («Звездная Цитадель»). Но до этих событий еще более века, а мы возвращаемся в Нуменор, в правление Ар-Фаразона.

Политическая обстановка накалена настолько, что мы позволим себе утомить читателя датами.

3262 год Второй эпохи. Ар-Фаразон сражается против Саурона и привозит его пленником в Нуменор. Постепенно Саурон хитростью из пленника превращается в советника короля.

3299 год. У Исилдура рождается сын Элендур.

3310 год. Саурон подстрекает короля начать войну против Амана, Ар-Фаразон начинает готовить Великое Вторжение.

3318 год. У Анариона рождается сын Менельдил.

3319 год. Ар-Фаразон нападает на Аман.

Имя Элендур содержит корень -ndur, который может быть синонимичен к -ndil (то есть «друг», «любящий»), но буквально означает «служащий», «вассал». Элендур — это «Вассал Эльфов» или «Верный Эленне» (то есть Нуменору). Это имя — прямой выпад против короля и его советника. А имя Менельдил еще категоричнее. С учетом этой синонимии суффиксов имя отсылает к Тар-Менельдуру, первому королю правящей ветви. Это заявление, что род Тар-Менельдура иссяк (брак Ар-Фаразона бездетен) и власть должна перейти к андунийцам.

Что, в общем, и происходит. Нуменор гибнет, Элендил с Верными спасается, основаны Арнор и Гондор. Элендил правит в Арноре, его сыновья — в Гондоре, причем это правление длится более ста лет. За это время у Исилдура рождается еще два сына с совершенно нейтральными именами: Аратан («Царственный Муж», принца просто назвали Принцем) и Кирион («Корабельный», обычное имя в морской державе, которой является Гондор).

3429 год. Саурон нападает на Минас-Итиль, Исилдур с семьей и Белым Древом бежит в Арнор.

3430 год. У Исилдура рождается четвертый сын, Валандил.

Исилдуру в это время чуть более двухсот лет, для андунийца это примерно сорокалетие. Мы не знаем, где в это время находятся трое старших сыновей Исилдура (в последнем бою они будут вместе с отцом и погибнут, что и сделает Валандила первым королем Арнора), но, судя по рождению младшего сына и его имени, Исилдур предполагает, что все они падут, а сына называет в честь первого лорда Андуниэ, сына Сильмариэни.

Имя вновь оказывается пророческим. Война Последнего Союза уносит жизни всех[57], кроме Менельдила и Валандила. Снова происходит разделение рода Элроса на две ветви, их родоначальники носят (почти) те же имена. Нуменорский род Тар-Менельдура пресекся, гондорский род королей, идущий от Менельдила, пресекся. Андунийский род Валандила выжил, несмотря на гибель Нуменора, арнорский род Валандила выжил, несмотря на гибель Арнора.

  • Читать дальше
  • 1
  • ...
  • 53
  • 54
  • 55
  • 56
  • 57
  • 58
  • 59
  • 60
  • 61
  • 62
  • 63
  • ...

Ебукер (ebooker) – онлайн-библиотека на русском языке. Книги доступны онлайн, без утомительной регистрации. Огромный выбор и удобный дизайн, позволяющий читать без проблем. Добавляйте сайт в закладки! Все произведения загружаются пользователями: если считаете, что ваши авторские права нарушены – используйте форму обратной связи.

Полезные ссылки

  • Моя полка

Контакты

  • chitat.ebooker@gmail.com

Подпишитесь на рассылку: