Вход/Регистрация
Устройства импульсного электропитания для альтернативных энергоисточников
вернуться

Кашкаров Андрей Петрович

Шрифт:

С точки соединения катодов диодов сборки SBD2, выхода выпрямителя канала +12 В, снимается импульсное напряжение, и через диод D18 подается на емкостный фильтр на элементах С17, С18 и R31. Выход этого фильтра соединяется с выводом IC 1/12 внутреннего питания микросхемы ШИМ-преобразователя.

Представленное схемотехническое решение (см. рис. 1.2) реализации вторичных цепей импульсных источников питания не является единственным.

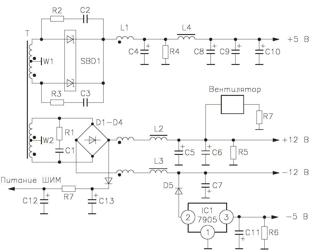
Разнообразие наблюдается в выполнении схем выпрямителей и в использовании дополнительных интегральных стабилизаторов для поддержания постоянного уровня напряжения в каналах с наименьшей токовой нагрузкой. Дополнительные стабилизаторы устанавливаются в канале -5 В.

На рис. 1.2 представлен вариант принципиальной схемы вторичной цепи импульсного источника питания.

Рис. 1.2. Другой вариант электрической схемы вторичной цепи ИИП

Схема имеет ряд особенностей, по сравнению с рассмотренной выше. Вторичная цепь также содержит две вторичные обмотки W1 и W2 трансформатора Т. Средняя точка каждой из них соединена с общим проводом вторичной цепи. Обмотка W1 полностью используется только для формирования напряжения +5 В. Остальные вторичные напряжения получают после выпрямления и преобразования исходного импульсного напряжения обмотки W2. Причем фильтрация отрицательных напряжений производится общей цепью Г-образного индуктивно-емкостного фильтра на элементах LI, L3, С7.

Для обеспечения групповой стабилизации вторичных напряжений в схему фильтра введен дроссель L1, который содержит три обмотки, намотанные в одном направлении на общем магнитопроводе.

Две обмотки дросселя L1 включены в цепи фильтрации напряжений +5 и +12 В, третья – в цепь сглаживающего фильтра отрицательных напряжений.

В канале фильтрации напряжения +5 В использованы два последовательно соединенных Г-образных фильтра. Первый включает в себя обмотку дросселя L1 и конденсатор С4, параллельно которому установлен балансный резистор R4.

Второй фильтр образован дискретным дросселем L4 и группой электролитических конденсаторов С8, С9 и СЮ. Стабилизация напряжений вторичной цепи производится слежением за состоянием выходного уровня канала +5 В.

1.1.3. Особенности двухполупериодных схем выпрямителей

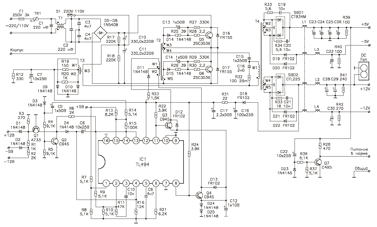
Силовой трансформатор Т4 источника, выполненного по принципиальной схеме (см. рис. 1.3), имеет две вторичные обмотки.

По определению, принцип работы трансформатора основан на законе электромагнитной индукции. В первичной обмотке под действием напряжения в сердечнике наводится магнитный поток, пропорциональный этому напряжению, который, в свою очередь, наводит электродвижущую силу (ЭДС) самоиндукции во вторичных обмотках. ЭДС, наводимая во вторичных обмотках, прямо пропорциональна количеству витков этих обмоток. Трансформатор служит для преобразования переменного тока одного напряжения в переменный ток другого напряжения с преобразованием мощности и при неизменной частоте.

Каждая полная вторичная обмотка состоит из двух полуобмоток. Точка их соединения подключена к общему проводу вторичной цепи питания. Одна вторичная обмотка используется для получения напряжений +5 и -5 В, вторая является источником напряжения для каналов +12 и -12 В.

Вторичные обмотки силового трансформатора Т4 нагружены на двухполупериодные диодные выпрямители.

Импульсные источники питания компьютеров всех модификаций во вторичных цепях используют двухполупериодные выпрямительные схемы.

Такое инженерное решение обеспечивает симметричное распределение нагрузки обоих транзисторов усилителя мощности. Работа транзисторов в идентичных режимах исключает развитие неконтролируемых процессов, возникающих вследствие разбалансирования нагрузки с постепенным разрушением структуры сначала одного транзистора, а затем и другого.

Каждый выпрямитель выполнен по однотипной схеме на основе пары диодов, соединенных с выводами вторичных обмоток.

Рис. 1.3. Принципиальная схема ИИП

Диоды выпрямительных схем с положительными выходными напряжениями подключены к обмоткам своими анодами, а диоды выпрямительных схем для каналов с отрицательными уровнями напряжений – к выводам обмоток катодными выводами.

Двухполупериодные схемы выпрямления на своем выходе формируют импульсные последовательности, в которых частота импульсов равна удвоенной частоте коммутации каждого из силовых транзисторов Q5 и Q6.

Такой метод построения выпрямителя облегчает задачу фильтрации вторичных напряжений, а также способствует более равномерной подаче энергии в цепи нагрузки.

Схема фильтрации импульсного напряжения каждого канала в данном варианте исполнения источника питания содержит только пассивные индуктивные и емкостные элементы.

Обмотки дросселя L1 намотаны на общем магнитопроводе. Этим обеспечивается магнитная связь электромагнитных потоков, вызываемых токами, протекающими по каждой цепи вторичных напряжений.

Обмотка дросселя L1 в цепи фильтрации напряжения +5 В является единственным индуктивным элементом в канале. В остальных цепях вторичных каналов напряжений включено по отдельному дополнительному дросселю.

  • Читать дальше
  • 1
  • 2
  • 3
  • 4
  • 5
  • 6
  • 7
  • 8
  • ...

Ебукер (ebooker) – онлайн-библиотека на русском языке. Книги доступны онлайн, без утомительной регистрации. Огромный выбор и удобный дизайн, позволяющий читать без проблем. Добавляйте сайт в закладки! Все произведения загружаются пользователями: если считаете, что ваши авторские права нарушены – используйте форму обратной связи.

Полезные ссылки

  • Моя полка

Контакты

  • chitat.ebooker@gmail.com

Подпишитесь на рассылку: