Вход/Регистрация
Юный техник, 2005 № 12
вернуться

Журнал Юный техник

Шрифт:

Инфракрасным излучателем служит светодиод BI1, включенный на выходе генератора электрических импульсов, который собран на транзисторах VT1, VT2. Частоту следования невидимых вспышек определяет емкость конденсатора С1 — ее можно подбирать различной для каждого из участников ожидаемой встречи. Излучатель начинает действовать, когда замкнут выключатель питания SB1 гальванической батареи GB1. Для увеличения интенсивности излучения и его пространственного угла можно наряду с BI1 включить параллельно несколько однотипных ИК-светодиодов.

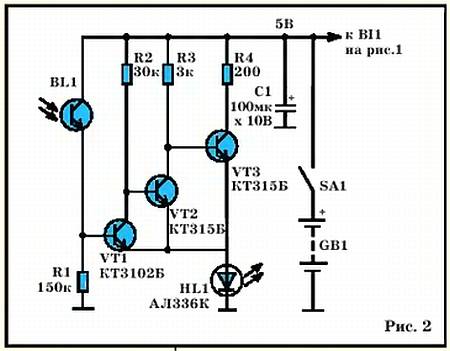
Приемное устройство может быть выполнено по схеме, изображенной на рисунке 2.

Приемником ИК-излучения служит фототранзистор BL1, извлеченный из неисправной компьютерной мыши. Когда на него попадает ИК-излучение, этот транзистор приоткрывается, вызывая переключение последующих транзисторов VT1…VT3. Отпираясь, последний из них заставляет ярко вспыхивать маячок HL1 в такт импульсов генератора передатчика.

Свечение маячка укажет также его владельцу, что где-то рядом знакомый. Понятно, что передающий и приемный узлы удобнее собирать в одном корпусе и объединить их питание общей батареей.

Стоит, конечно, принять меры против засветки оптического датчика расположенным поблизости «маячком».

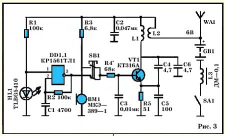
Следующее устройство «свой-чужой» способно работать в любое время суток и в любую погоду, поскольку связь происходит на радиоволнах диапазона FM. Главная часть конструкции — приемник плейера. Он должен быть постоянно настроен на частоту 89,9 МГц, где не работают радиостанции. Парой к нему служит простейший передатчик — радиомикрофон, который можно собрать согласно схеме, изображенной на рисунке 3.

Узел получает питание от гальванической батареи GB1 (четыре 1,5 В элемента любого типа), включаемой коммутатором SA1. В генераторе несущей радиочастоты работает транзистор VT1 совместно с элементами резонансного контура L1, С4…С6. Органом подстройки контура служат витки катушки L1; сдвигая и раздвигая их, можно изменять индуктивность так, чтобы настроится на нужную частоту. Катушка L2 связывает контур с передающей антенной WA1.

Передатчик может работать в двух режимах — вызова (приглашения к разговору) и речевого обмена. Выбор режима обеспечивается переключателем SB1. На рисунке 3 он изображен в положении вызова, когда на вход генератора радиочастоты подается сигнал низкочастотного генератора, собранного на элементах HL1, R1 и DD1.1, R2, С1.

Здесь первый «узелок» построен на так называемом мигающем светодиоде HL1. Эти диоды содержат микросхему, заставляющую их мигать. Снимаемые с него импульсы заставляют ячейку цифровой микросхемы DD1.1 генерировать пакеты импульсов с частотой порядка 1,5…2 кГц, следующие с интервалами около 0,6 с. Эти колебания модулируют несущую частоту передатчика, что воспринимаются абонентом как прерывистый тональной сигнал. Приняв приглашение, он включит свой радиомикрофон в речевом режиме.

В конструкции радиомикрофона самодельными являются только катушки L1, L2. Контурная катушка L1 бескаркасная, она наматывается на винт с резьбой М2,5 проводом ПЭВ-2 0,3 и содержит 8 витков (винт, когда катушка готова, нужно из нее вывинтить). Катушка связи L2 имеет два витка того же провода, намотанных поверх L1. В качестве антенны для радиомикрофона можно взять медный провод диаметром около 1 мм и длиной 5… 10 см (уточните сами опытным путем).

Для питания достаточно, как и в предыдущей конструкции, четырех 1,5-вольтовых малогабаритных элементов. В обеих конструкциях можно использовать радиоэлементы любого типа, лишь бы их параметры отвечали указанным на принципиальных схемах, а габариты были возможно миниатюрнее.

Ю.ПРОКОПЦЕВ

ЧИТАТЕЛЬСКИЙ КЛУБ

Вопрос — ответ

Слышал, что в Чернобыле грядут какие-то перемены. Не могли бы вы подробнее рассказать, что там сейчас происходит?

Андрей Чесноков,

г. Кимры

Украинские власти собираются сократить нынешнюю 30-километровую «зону неприступности» вокруг Чернобыльской АЭС до 10 километров. Для такого решения, по их мнению, у них есть, как минимум, два основания.

Во-первых, как показывают исследования, на двадцатом году после взрыва экологическая система региона постепенно приходит в норму. Биологи говорят, что вокруг станции даже стало больше видов растений и животных, чем было до катастрофы. Многие из них, правда, подверглись мутации, видоизменились, но все же выжили и приспособились к новым условиям обитания.

Во-вторых, в ближайшие годы планируется возведение нового защитного укрытия взамен обветшавшего саркофага. Новое сооружение, напоминающее огромный ангар из металла и бетона площадью в 2000 кв. м, будет смонтировано на свободной площадке неподалеку от аварийного четвертого блока, а затем надвинуто с помощью тросовых систем поверх старого. В этой уникальной работе планируется участие как украинских, так и российских специалистов.

По радио и телевидению без конца рекламируют ультразвуковую стиральную машину «таблетку». Говорят, достаточно положить такую «таблетку» в таз или даже в ванну, включить в сеть, и белье постирается как бы само собой… Но если все так замечательно, то почему по-прежнему продолжают выпускать куда более дорогие стиральные машины-автоматы?

Ирина Ведерникова,

г. Красноярск

  • Читать дальше
  • 1
  • ...
  • 18
  • 19
  • 20
  • 21
  • 22
  • 23
  • 24
  • 25

Ебукер (ebooker) – онлайн-библиотека на русском языке. Книги доступны онлайн, без утомительной регистрации. Огромный выбор и удобный дизайн, позволяющий читать без проблем. Добавляйте сайт в закладки! Все произведения загружаются пользователями: если считаете, что ваши авторские права нарушены – используйте форму обратной связи.

Полезные ссылки

  • Моя полка

Контакты

  • chitat.ebooker@gmail.com

Подпишитесь на рассылку: