Вход/Регистрация
Продуктивный ниндзя. Работай лучше, получай больше, люби свое дело
вернуться

Олкотт Грем

Шрифт:

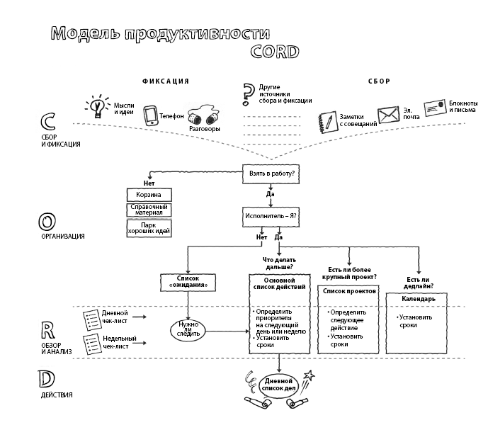
Контрольные списки дел, облегчающие регулярный (ежедневный и еженедельный) обзор и анализ всего, что хранится во втором мозге.

ИНТУИЦИЯ

Вопросы, направленные на полноту осознания, саморефлексию и регулярную практику осознавания своей компетентности и некомпетентности.

Мыслительные приемы безжалостности: всегда следует сосредоточиваться на смысле своих действий, а не просто «быть занятым» каким-нибудь делом.

Модель cord используют и «управляющий» и «исполнитель»

Четыре фазы модели CORD обеспечивают структуру, которая помогает отделять мышление от действия – то есть «управляющего» от «исполнителя». Для этого необходима сознательная компетентность, благодаря чему в будущем сформируются еще более мощные подсознательные навыки. В широком смысле слова можно сказать, что сбор и упорядочивание информации, а также действие – это функции «исполнителя», а организация и анализ – «управляющего». Организация и анализ – это мыслительные функции, – своего рода умственный подъем тяжестей. (Вы же – квалифицированный работник, поэтому будем считать эти привычки самой сложной и напряженной частью работы.) Модель CORD призвана улучшить процесс принятия решений, обострить сознание и повысить ощущение полного контроля.

Ваш внутренний «исполнитель» желает просто заниматься своей работой. Он хочет раскладывать вишенки на пирожные! Меньше всего ему нужно загружать себя сложными размышлениями, которые будут путать и отвлекать вас в тот самый момент, когда нужно выполнить серьезную работу. Однако сбор и упорядочивание информации, а также действие помогут вам поверить в то, что второй мозг все держит под контролем и в нужный момент выполнит всю необходимую мыслительную работу, а сейчас беспокоиться об этом не следует.

ДОВЕРИЕ И ВТОРОЙ МОЗГ

В следующих главах мы с вами будем детально изучать модель CORD, различные привычки и приемы. Ваша задача – сосредоточиться на создании второго мозга, которому можно доверять. Если вы будете ему доверять, то станете им пользоваться. А если будете пользоваться, то станете доверять. Без доверия вы потратите время и силы на создание того, что будет служить лишним отвлекающим фактором. Чтобы мозг реальный мог расслабиться, ему нужно знать, что второй мозг позаботится обо всех сложных решениях и запомнит все необходимое.

Когда вы станете доверять второму мозгу, вам останется всего лишь обрести дзен-спокойствие. В текущий момент вы должны сосредоточиться лишь на том, что нужно сделать, и не беспокоиться о том, над чем придется работать в дальнейшем. Достичь такого уровня готовности и контроля нелегко, если это для вас в диковинку. Но вы же не верили, что можно очистить свою электронную почту! Выработка доверия второму мозгу – процесс не менее сложный, чем очистка почты, но зато когда доверие будет достигнуто, поддерживать его будет довольно просто.

Дабы ваш мозг мог полностью расслабиться и передать контроль системам второго мозга, следует педантично пройти все этапы модели CORD. У каждого человека в рамках его должности это происходит по-своему. Если вы, к примеру, секретарь, то чаще имеете дело с информационными потоками, нежели с проектами. Ваша работа заключается в сборе и фиксации информации, ее организации и принятии решений прямо на месте. Если же вы – глава корпорации, то, конечно, тоже получаете электронные письма и звонки, но основная ваша работа заключается в руководстве и управлении: вы должны следить за тем, что происходит «на передовой», где ваши работники занимаются реальной работой, и направлять их действия. Таким образом, вы будете делать акцент на разных частях модели CORD. Но, кем бы вы ни были, вы должны выработать в себе эти четыре важных навыка и объединить их в единую цельную систему, поэтому, когда мы будем их обсуждать, не говорите себе: «Ко мне это не относится». Это относится ко всем. Единственное различие – степень акцентирования каждого навыка.

Я не берусь утверждать, что упражнения, описанные в последующих главах, будут легкими и веселыми, но, надеюсь, они принесут вам ощущение свободы. Зато создание эффективно функционирующего второго мозга, которому вы сможете доверять, обязательно изменит вашу жизнь. То, чем мы будем заниматься дальше, я узнал на собственном опыте и научил этому многих людей на своих семинарах. Я знаю, какие изменения произойдут с вами. Я знаю, что сознательное восприятие собственной компетентности и изменение старых привычек – дело сложное. Но, поверьте, результат стоит затраченных усилий.

Настало время готовности и дзен-спокойствия настоящего ниндзя. А всей тяжелой работой займется ваш новый второй мозг.

6. Навыки сбора и упорядочивания

«Идеи приходят отовсюду».

Альфред Хичкок

В этой главе мы с вами обсудим первый этап модели CORD: искусство сбора и фиксирования информации. Необходимо записать все стрессовые, навязчивые и творческие идеи о том, что нужно что-то сделать. Это подразумевает и упорядочивание всех бумаг и записок, которые лежат на вашем столе, в бумажнике, на кухонном столе и т. п. Это касается и виртуальной информации – электронные письма, уведомления, сайты и т. п. Все это нужно получить и упорядочить, чтобы затем серьезно и сосредоточенно обдумать и использовать второй мозг. Второй мозг «запомнит» всю эту информацию и напомнит нам о ней в нужный момент.

  • Читать дальше
  • 1
  • ...
  • 32
  • 33
  • 34
  • 35
  • 36
  • 37
  • 38
  • 39
  • 40
  • 41
  • 42
  • ...

Ебукер (ebooker) – онлайн-библиотека на русском языке. Книги доступны онлайн, без утомительной регистрации. Огромный выбор и удобный дизайн, позволяющий читать без проблем. Добавляйте сайт в закладки! Все произведения загружаются пользователями: если считаете, что ваши авторские права нарушены – используйте форму обратной связи.

Полезные ссылки

  • Моя полка

Контакты

  • chitat.ebooker@gmail.com

Подпишитесь на рассылку: