Вход/Регистрация
Средний танк Т-34
вернуться

Барятинский Михаил Борисович

Шрифт:

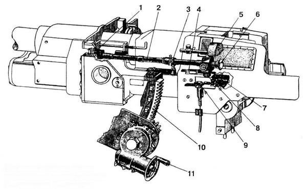
С февраля — марта 1941 года на Т-34 устанавливалась 76-мм пушка обр. 1940 г. Ф-34 с длиной ствола 41,5 калибра. Масса пушки 1155 кг. Предельная длина отката 390 мм, вертикальная наводка от —5°30' до +26°48'. Затвор клиновой, с полуавтоматикой механического копирного типа. Противооткатные устройства пушки состояли из гидравлических тормоза отката и накатника и располагались под стволом.

Выстрел из пушки производился с помощью ножного и ручного механических спусков.

Пушка Ф-34 дважды модернизировалась. В ходе первой модернизации были изменены затвор и полуавтоматика с копирным устройством, спусковые механизмы, упразднён компенсатор в тормозе отката, предохранитель для запирания затвора по-походному и скоба с буфером. При второй — вместо ствола со свободной трубой установили ствол-моноблок с казёнником, соединявшимся с трубой с помощью муфты.

Танк вооружался двумя 7,62-мм пулемётами ДТ, один из них был спарен с пушкой, другой смонтирован в шаровой установке в лобовом листе корпуса.

Сварная башня сталинградского производства, о чём говорит съёмный кормовой лист. Башенный люк больших размеров нельзя отнести к конструкторской удаче, однако его крышка служила хорошей защитой для танкистов, когда они вели наблюдение за полем боя, высунувшись из люка. Калининский фронт, 3-я гв. тбр, весна 1942 года. (РГАКФД)

Для ведения стрельбы из пушки Л-11 применялись телескопический прицел ТОД-6 и перископический панорамный прицел ПТ-6; из пушки Ф-34 — телескопический прицел ТОД-7 и перископический панорамный прицел ПТ-7, впоследствии заменённые на телескопический прицел ТМФД-7 и перископический панорамный прицел ПТ-4-7. На части танков помимо штатного перископического прицела устанавливалась командирская панорама ПТ-К.

Для ведения огня с закрытых позиций с 1943 года пушка Ф-34 выпускалась с боковым уровнем, укреплённым на люльке.

Для стрельбы из пушек Л-11 и Ф-34 применялись унитарные патроны от дивизионных пушек обр. 1902/30 г. и обр. 1939 г. и от полковой пушки обр. 1927 г.:

— с осколочно-фугасной дальнобойной гранатой (стальной ОФ-350 и из сталистого чугуна ОФ-350А) и взрывателем КТМ-1;

— с фугасной гранатой старого русского образца (Ф-354) и взрывателями КТ-3, КТМ-3 или 3ГТ;

— с бронебойно-трассирующим снарядом (БР-350А, БР-350Б, Р-350СП) и взрывателем МД-5;

— с бронепрожигающим снарядом (БП-353А) и взрывателем БМ;

— с пулевой шрапнелью (Ш-354 и Ш-354Т) и шрапнелью Гартца (Ш-354Г), с трубками — 22-секундной или Т-6;

— со стержневой шрапнелью (Ш-361) и трубкой Т-3УГ;

— с картечью (Ш-350).

Качающаяся часть пушки с телескопическим прицелом:

1 — чашечка; 2 — прицел; 3 — державки телескопа; 4 — линейка указателя отката; 5 — лобовой упор; 6 — наглазник; 7 — маховичок боковых поправок; 8 — маховичок углов прицеливания; 9 — рычаг спуска; 10 — сектор подъёмного механизма; 11 — ручка маховичка.

В октябре 1943 года был принят на вооружение и стал включаться в боекомплект танка Т-34 унитарный патрон с подкалиберным бронебойно-трассирующим снарядом (БР-354П).

В танках 1940–1942 года выпуска боекомплект состоял из 77 выстрелов, которые укладывались на полу боевого отделения и на его стенках. На полу танка устанавливались 20 высоких (на 3 выстрела) и 4 низких (на 2 выстрела) чемодана — всего 68 снарядов. На стенках боевого отделения размещались 9 выстрелов: на правой стороне — 3, в общей горизонтальной укладке и на левой — 6, в двух горизонтальных укладках — по 3 выстрела.

Характеристики снарядов

В танках 1942–1944 года выпуска с «улучшенной» башней боекомплект состоял из 100 выстрелов (бронебойных — 21, осколочно-фугасных — 75, подкалиберных — 4). Для укладки выстрелов на полу боевого отделения было оборудовано 8 ящиков на 86 выстрелов. Остальные 14 выстрелов размещались так: 2 бронебойно-трассирующих — в кассетах на крышке ящика в правом заднем углу боевого отделения, 8 осколочно-фугасных — на левом борту боевого отделения и 4 подкалиберных — в кассетах на правом борту. Боекомплект пулемётов первоначально состоял из 2898 патронов (46 дисков). У танков ранних выпусков, не имевших радиостанции, он включал 4725 патронов (75 дисков). В Т-34 с «улучшенной» башней размещалось 3150 патронов к пулемётам (50 дисков), один пистолет-пулемёт ППШ, 4 магазина к нему и 25 ручных гранат Ф-1.

Огнемётные танки ТО-34 вооружались поршневым огнемётом АТО-41 или АТО-42 производства завода № 222, смонтированным в шаровой установке вместо курсового пулемёта. Выстрел огнесмеси (60 % мазута и 40 % керосина) осуществлялся за счёт давления пороховых газов от сгорания заряда к 45-мм пушечному патрону. Перезарядка огнемёта и подача очередного патрона производились автоматически, под влиянием гидравлического напора огнесмеси. Струя огнесмеси поджигалась бензиновым факелом, а последний — электрической искрой. Огнемёт мог производить как одиночные выстрелы, так и автоматические (очередь из 3–4 выстрелов). Дальность огнеметания достигала 60–65 м. За один выстрел расходовалось до 10 л огнесмеси. Ёмкость резервуара — 100 л (у АТО-42 — 200 л), ёмкость бензобачка — 2 л. Боекомплект пушки на огнемётных танках остался неизменным, боекомплект пулемёта сократился до 2750 патронов.

  • Читать дальше
  • 1
  • ...
  • 8
  • 9
  • 10
  • 11
  • 12
  • 13
  • 14
  • 15
  • 16
  • 17
  • 18
  • ...

Ебукер (ebooker) – онлайн-библиотека на русском языке. Книги доступны онлайн, без утомительной регистрации. Огромный выбор и удобный дизайн, позволяющий читать без проблем. Добавляйте сайт в закладки! Все произведения загружаются пользователями: если считаете, что ваши авторские права нарушены – используйте форму обратной связи.

Полезные ссылки

  • Моя полка

Контакты

  • chitat.ebooker@gmail.com

Подпишитесь на рассылку: