Вход/Регистрация
Интернет-журнал "Домашняя лаборатория", 2007 №5
вернуться

Журнал «Домашняя лаборатория»

Шрифт:

Используется для усиления относительно слабых сигналов. Изменение температуры не влияет на работу схемы.

Аналогичный каскад с трансформаторной связью на входе.

4. Каскад с эмиттерной стабилизацией с помощью ООС по току.

RC — цепь, параллельную резистору Rэ применяют для увеличения усиления по переменному току, а так же для коррекции АЧХ каскада. Сопротивление резистора Rэ в зависимости от тока коллектора выбирают от долей ома в мощных выходных каскадах до нескольких килоом в маломощных. Ток базового делителя желательно иметь примерно в 10 раз больше тока базы.

Цепь смещения при двухполярном питании:

5. Один из вариантов применения токового зеркала для термостабилизации.

За счёт применения Rs динамический диапазон такой схемы выше, чем у каскада с компенсационным смещением на согласованном транзисторе.

6. Трёхкаскадный усилитель с взаимной стабилизацией всех каскадов на токовом зеркале Уилсона.

Коэффициент усиления — 5000 и более. Недостаток — низкая нагрузочная способность, проявляющаяся в явно выраженных искажениях в виде чётных гармоник.

7. Усилитель с комбинированной стабилизацией на составном транзисторе Шиклаи.

Входное сопротивление каскада — около 200 кОм, коэффициент усиления Кu = К2/К3 = 10.

8. Составной транзистор с генератором тока вместо Rк.

Позволяет получить усиление 20000 и более. Реализовать такое усиление можно только при работе каскада на составной эмиттерный или истоковый повторитель.

9. Каскад с общим истоком.

В отличие от каскада с ОЭ нелинейные искажения значительно меньше, поскольку напряжение отсечки Uотс = 1..5 В намного больше, чем температурный потенциал fт = 25 мB биполярных транзисторов. Линейная область входных напряжений значительно шире и сильно зависит от выбора рабочей точки Iсп/Icmax, где Iсп — ток стока покоя, Iсmах — максимальный ток стока.

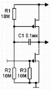
10. Каскад с повышенным, благодаря следующей связи входным сопротивлением

11. Малошумящий усилитель.

• Коэффициент усиления — 10;

• полоса пропускания, Гц — 5…25000;

• номинальное входное напряжение -150 мВ;

• максимальное входное напряжение — 700 мВ;

• коэффициент шума — 80…85 дБ;

• коэффициент гармоник — < 0,05%

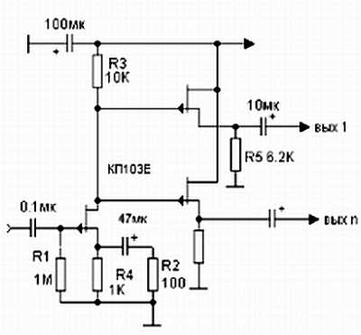
12. Усилитель с разветвлением сигналов на несколько каналов истоковых повторителей.

13. Усилитель с динамической нагрузкой.

Имеет коэффициент усиления около 100…150. Благодаря съёму сигнала с эмиттера транзистора VT2 каскад имеет низкое входное сопротивление. Номинальное входное напряжение — 20 мВ.

14. Повышение эффективности динамической нагрузки с помощью токового зеркала.

15. Каскад с ОИ с динамической нагрузкой (Ку = 500).

16. Усилитель с эмиттерным повторителем в качестве буферного каскада.

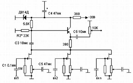
17. Малошумящий микшер для телефона.

18. Усилительный каскад в интегральном исполнении.

Для получения необходимой АЧХ или её коррекции вместо Rк или параллельно ему включают различные (параллельные или последовательные) LC — или RC — цепи. Входное сопротивление каскада с общей базой (ОБ) на определённых частотах имеет индуктивную составляющую, которую можно использовать для ВЧ — коррекции.

  • Читать дальше
  • 1
  • ...
  • 175
  • 176
  • 177
  • 178
  • 179
  • 180
  • 181
  • 182
  • 183
  • 184
  • 185
  • ...

Ебукер (ebooker) – онлайн-библиотека на русском языке. Книги доступны онлайн, без утомительной регистрации. Огромный выбор и удобный дизайн, позволяющий читать без проблем. Добавляйте сайт в закладки! Все произведения загружаются пользователями: если считаете, что ваши авторские права нарушены – используйте форму обратной связи.

Полезные ссылки

  • Моя полка

Контакты

  • chitat.ebooker@gmail.com

Подпишитесь на рассылку: