Вход/Регистрация
Интернет-журнал "Домашняя лаборатория", 2007 №5
вернуться

Журнал «Домашняя лаборатория»

Шрифт:

4. Микшер с генератором тока в цепи эмиттера.

Для стабилизации режима по постоянному току в цепи эмиттера используется генератор тока. Благодаря низкому входному сопротивлению каскада с ОБ, взаимовлияние различных источников сигнала минимальное. Коэффициент передачи микшера с любого входа равен Ki = R2/R1, где Ri — сопротивление резистора R1…Rn, включённого в цепь источника сигнала. Сопротивление нагрузки Rн = R2.

5. Частотнозависмый усилитель на каскаде ОБ в сочетании с ОЭ.

зависимость коэффициента усиления от частоты:

Выходной сигнал сдвинут по фазе на 90° по отношению к входному в диапазоне частот от 20 Гц до 1 МГц. входное сопротивление Rвх = h11б = 10 Ом. Коэффициент усиления на частоте 1000 Гц — Кu = 100.

6. Коррекция искажений УВ магнитофона

Постоянная времени t1 = R1C2, t2 = C2R5IIRн). Сдвиг фазы на 90° на частоте fo = 1/2?R3C1.

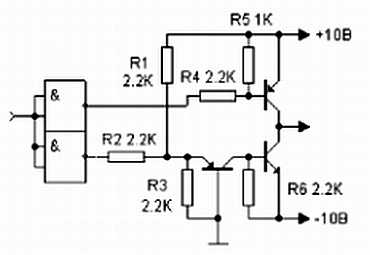
7. Получение из однополярного сигнала двухполярного.

Элементы DD1.1 и DD1.2 должны быть с открытым коллектором.

8. Применение каскада с ОБ для детектирования AM сигналов.

По сравнению с традиционным детектором, такой детектор имеет значительно меньшие искажения благодаря глубокой ООС по низкой частоте через конденсатор С1 с коллектора в базу.

9. Более совершенный детектор — "идеальный диод".

Коэффициент передачи Kд = R2/R1 = 1,8. Максимальное входное напряжение Uвx.mах = (Еп — 2Uбэ)•R1/R2 = 2 B.

Введение дополнительного транзистора и двух диодов обеспечивает расширения детектирования в области малых сигналов на 10…15 дб.

10. Каскодные усилители.

Наибольшее применение каскад с ОБ (ОЗ) находит в сочетании с каскадом с ОЭ (ОИ). Это так называемый каскод — последовательное соединение ОЭ-ОБ (ОИ-ОЗ). Каскодные усилители примечательны тем, что в каскадах почти полностью развязаны входная и выходная цепи, т. к. база транзистора каскада с ОБ имеет неизменный потенциал. Следовательно, в каскодных усилителях эффект Миллера не проявляется. Поскольку входное сопротивление каскада с ОБ ничтожно мало, каскад с ОЭ работает в режиме короткого замыкания на выходе (т. е. по сути работает как каскад с ОК), обеспечивая такое же усиление, как идеализированный каскад с ОЭ. Входное сопротивление на высоких частотах выше, т. к. существенно уменьшается входная ёмкость каскада. Резкое ослабление ОС с выхода на вход способствует устойчивой работе каскада, особенно в резонансных усилителях.

Возможные сочетания каскада с ОЭ на n-р-n транзисторе с каскадом ОБ (ОЗ) на транзисторах разной проводимости:

Аналогичные схемы для каскада с ОИ на полевом транзисторе с каналом n– типа:

11. Наиболее распространённая схема каскода.

Более совершенный каскод с нейтрализацией Ск каскада с ОЭ благодаря следящей связи через диоды VD1, VD2:

12. Компенсация входной динамической ёмкости с помощью конденсатора.

13. Нейтрализация входной ёмкости с помощью схемы сдвига уровня на стабилитроне.

14. Схема с увеличенным коэффициентом усиления с сохранением высоких динамических характеристик путём применения встречной динамической нагрузки сочетании с компенсацией входной ёмкости.

  • Читать дальше
  • 1
  • ...
  • 177
  • 178
  • 179
  • 180
  • 181
  • 182
  • 183
  • 184
  • 185
  • 186
  • 187
  • ...

Ебукер (ebooker) – онлайн-библиотека на русском языке. Книги доступны онлайн, без утомительной регистрации. Огромный выбор и удобный дизайн, позволяющий читать без проблем. Добавляйте сайт в закладки! Все произведения загружаются пользователями: если считаете, что ваши авторские права нарушены – используйте форму обратной связи.

Полезные ссылки

  • Моя полка

Контакты

  • chitat.ebooker@gmail.com

Подпишитесь на рассылку: